Showing the tree of descendants for a block visually (Output Tree)

Showing an Output Tree

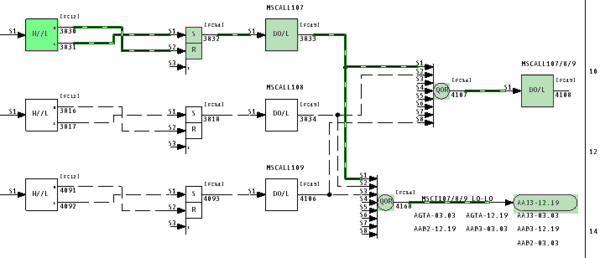
You can visualize the "output tree" for a block by selecting Show Output Tree For This Block from the Function Block popup menu (i.e. right-click on a Function Block). The Function Block which is the root of the tree is colored in green, and its outputs are highlighted in green. Subsequent layers in the tree are colored and highlighted in grayer green.

Output-tree.png


Clearing an Output Tree

The output tree can be cleared by


Viewing an Output Tree Across Multiple Sheets

If the output tree terminates at an output reference, it will continue from an associated input reference on another CAD/CLD sheet. You can navigate to this other sheet by going to a use of the output reference and continuing to follow the visually highlighted lines of the output tree.

For example, this screenshot shows the output tree for a block. The tree terminates at an output reference. Going to an associated input reference brings us to the CAD sheet in the second screenshot.

Output-tree-1.png

The output tree for the original block continues on this sheet.

Output-tree-2.png

You can always return to the root of the output tree on the original document by right-clicking on any line in the tree and choosing Go To Output Tree Root from the context menu that appears.

Information-noshadow.png Note: The highlighted tree is built as you navigate from sheet to sheet. If you visit a sheet which has lines that are technically in the output tree without visiting all the sheets "on the way" first, the tree lines on the sheet you jumped to will not be highlighted.

See also